为进一步充实教职工队伍,结合XK星空2024年招聘工作人员计划、岗位空缺情况和工作需要,拟面向社会公开招聘工作人员21名,现将有关事宜公告如下:
一、招聘原则
坚持德才兼备、择优录用的原则。实行公开招聘,在考试、考察的基础上择优聘用。
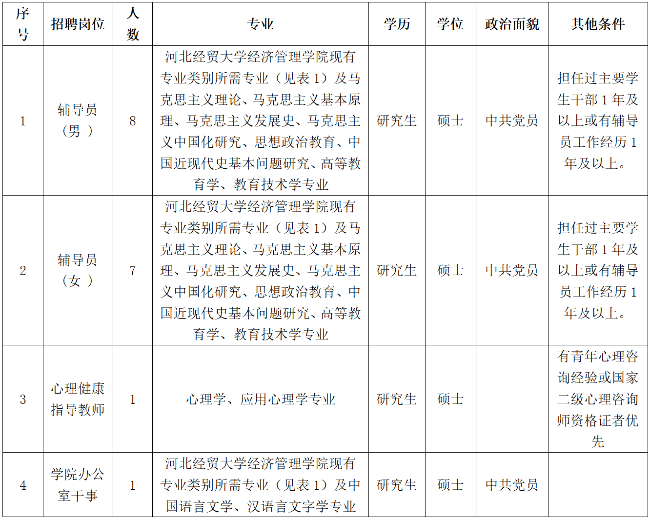
二、招聘岗位及要求


表1:XK星空现有专业类别所需专业

备注:专硕相应专业可不带“学”字
三、招聘条件
(一)具有中华人民共和国国籍;
(二)拥护党和国家的各项方针政策,遵纪守法、爱岗敬业;
(三)热爱教育事业,具有良好的师德师风,具有良好的思想政治素质和职业道德;
(四)身心健康,具备胜任工作的心理和体能素质;
(五)具有全日制硕士研究生学历并获得硕士学位(学信网可查或留服中心认证),其中本科阶段须为普通高等学校全日制四年本科;
(六)具备一定的组织管理能力和教学能力,并接受学院安排的教学任务,具备报名岗位所要求的其他资格条件;
(七)年龄不超过35周岁(1989年6月30日(含)以后出生);具有博士学位或副高级以上职称可适当放宽至40周岁(1984年6月30日(含)以后出生);
(八)曾因犯罪受过刑事处罚和被开除公职的人员,以及法律法规规定的不适合担任教师的人员,不在招聘范围。
四、待遇保障
录用后按程序办理相关聘用手续,签订劳动合同。薪酬按学院新聘人员薪酬方案政策执行,学院为教职工统一办理五险一金。
五、招聘程序
本次招聘通过XK星空官方网站(/)面向社会公开发布招聘信息。
(一)网上报名和资格审查
每位应聘人员限报考一个岗位。应聘人员提交报名信息后,进行网上初审。
报名网址:http://rczp.zymou.com/Y37
报名时间:2024年7月9日8:00至2024年7月17日14:00
网上资格审查截止时间:2024年7月17日17:00
缴费截止时间:2024年7月17日24:00
网上报名和资格初审的基本程序:
1.报名准备。应聘人员开始报名前,详细了解本次招聘的程序步骤、有关政策和招聘岗位条件。
2.注册账号。进入网址,完成注册后登录网站。
3.填报信息。注册成功后登录,进入报名环节,按要求填写个人信息和报考信息。应聘人员要对本人在网上提交的所有信息真实性负责,须与原始有效证件和材料相一致,报名表提交所学专业名称须与毕业证完全一致。凡发现弄虚作假者,一律取消考试资格。
4.提交审核。应聘人员“提交审核”后信息将被锁定,在未反馈审核结果前不能修改。“审核未过”的,可根据提示的未过原因,修改信息或改报岗位并重新提交审核;“审核通过”的,将进入下一程序,不能再修改信息。
5.缴费。应聘人员务必牢记报名和缴费截止时间,凡在网上通过初审的应聘人员收到审核通过通知后,登录报名网址链接查看缴费通知,进行报名费缴纳。每位应聘人员报名考务费200元。缴费成功即完成报名。未按期缴费者视为自行放弃报考。
(二)笔试
1.准考证发放。缴费时间截止后,应聘人员登录报名网址链接查看笔试通知内容,打印《笔试准考证》。《笔试准考证》载明笔试的时间、地点和参加考试有关要求。笔试时,应聘人员须持二代居民身份证原件和打印的《笔试准考证》,方能进入考场。
2.笔试。笔试采取闭卷的方式,考试范围主要包含《公共基础知识》和《行政能力测试》,主要测试应聘人员的综合素质和能力。考试时间为90分钟,成绩满分为100分,最低合格分数线为60分。
3.笔试成绩及进入资格复审人员名单公布。笔试结束后,应聘人员可登录报名网站查询笔试成绩以及是否进入资格复审。笔试合格的应聘人员依岗位排名由高分至低分按1:3的比例确定进入资格复审人员名单,最后一名笔试成绩并列的一同进入资格复审。
(三) 资格复审
资格复审不符合报考条件的,一律取消面试资格,对严重弄虚作假行为要追究责任。有资格复审不合格、自动放弃或未在规定时间内参加资格复审等情况的,在同岗位内按照笔试成绩从高到低的顺序依次递补,60分以下未达到合格成绩的,不能递补。
应聘人员务必携带以下资料进行资格复审,资料缺失者将不予进行资格复审:
1.报名网站下载的《报名表》一份;
2.身份证件原件及复印件一份;
3.本科至最高学历学位的学历、学位证书原件及复印件各一份;
4.国内院校毕业生须提供学信网下载的《教育部学历证书电子注册备案表》及《中国高等教育学位在线验证报告》纸质版各一份;
5.海外留学归国人员须提供教育部留学服务中心出具的学历学位认证书(原件和复印件);
6. 其他证明材料
(1)报考要求为中共党员的,携带中共党员证明信(加盖现党组织关系所在党委或党组织公章)一份;
(2)报考岗位要求担任过主要学生干部1年及以上的,提交担任主要学生干部经历证明材料(盖章)一份;
(3)有工作经验者提供1年及以上相应岗位工作佐证材料(盖章)一份。如:证明信、履历表扫描件、考核表扫描件等。
应聘人员携带上述的相关原件在现场审核一致后即刻返还,复印件留存备案。
(四)心理测试
通过资格复审的应聘人员,进行心理因素量表的测试,心理测试成绩将作为面试的一项参考依据,不计入总分。
(五)面试
进入面试的应聘人员登录报名系统自行打印《面试通知单》。面试时间、地点等安排详见《面试通知单》。
面试成绩满分为100分,合格分数线为60分。面试成绩当天结束后予以公布,可登录报名网站进行查询。
综合成绩计算:综合成绩=笔试成绩×40%﹢面试成绩×60%。计算应聘人员成绩时,保留小数点后两位。
(六)体检
根据应聘人员综合成绩,按参加体检人数与招聘岗位数1:1的比例在最低合格线以上人员中从高分到低分确定进入体检人员名单。若比例内末位考生综合成绩相同,按以下顺序确定体检人选:退役士兵,烈士子女或配偶,面试成绩较高者,本科院校工作经历较长者。
体检项目和标准按照《公务员体检通用标准(试行)》的有关规定执行。体检费用自理,具体时间和地点另行通知。
(七)考察
体检合格的应聘人员,由学院人力资源部对其思想政治表现、道德品质、业务能力、工作实绩等情况进行考察。考察不合格的,取消拟聘人选资格,并从最低合格分数线以上报考同一岗位的人员中从高分到低分依次递补。
(八)聘用
经考试、体检、考察均合格的应聘人员,确定为拟聘用人选。按程序办理相关聘用手续,签订劳动合同。被聘用人员按相关规定实行试用期,试用期一并计算在聘用合同期限内。试用期满考核合格的,予以正式聘用,不合格的,取消聘用。
六、注意事项
(一)应聘人员对个人提交信息和提供材料的真实性负责。资格审核贯穿招聘工作全过程,在任何环节发现应聘人员不符合招聘条件的,一经查实,取消应聘资格。
(二)应聘人员在网上报名时,务必填写本人常用的联系方式,并保持手机等通讯设备畅通,因通讯不畅影响报名、考试、资格复审、体检、考察、递补的,视为自行放弃。
(三)应聘人员务必牢记报名和截止时间、打印准考证、笔试、资格复审、面试、体检等重要时间节点,凡在规定时间内未能完成相关操作或未能参加招聘活动的,视为自动放弃。因个人原因造成证件丢失、被他人盗用或信息被恶意篡改而影响招聘的,自行承担责任。
(四)笔试、面试不指定考试辅导用书,不举办、不委托任何机构或个人举办考试培训班,敬请广大应聘人员提高警惕,切勿上当受骗。
(五)应聘人员在报名时,岗位条件中涉及专业类别的问题,可参考教育部《授予博士、硕士学位和培养研究生的学科、专业目录》、《普通高等学校本科专业目录》。
(六)咨询方式
政策咨询电话:0311-87665811
XK星空
2024年7月8日