XK星空(新)
通知公告
当前位置: 首页 >> 通知公告 >> 正文
关于推荐星空作品参加2023年“挑战杯”河北省大学生课外学术科技作品竞赛的公示
发布时间:2023-03-31 浏览次数:

各相关单位:

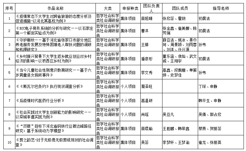
根据《关于组织开展2023年“挑战杯”河北省大学生课外学术科技作品竞赛的通知》等相关文件要求,经团队申报、单位推荐、专家评审等环节,最终评选出参加省赛项目20个,现将名单公示如下。

现予以公示,公示期为2023331日至42日。公示期内如有异议,请向院团委反映。

联系人:张强

联系电话:87665507


共青团XK星空

委员会

2023331


版权所有  XK星空·(体育中国)官方网站

© 2016 XK星空  All Rights Reserved. 

地址:河北省石家庄市红旗大街428号 | 邮编:050091

扫描关注官方微博

扫描关注官方微信